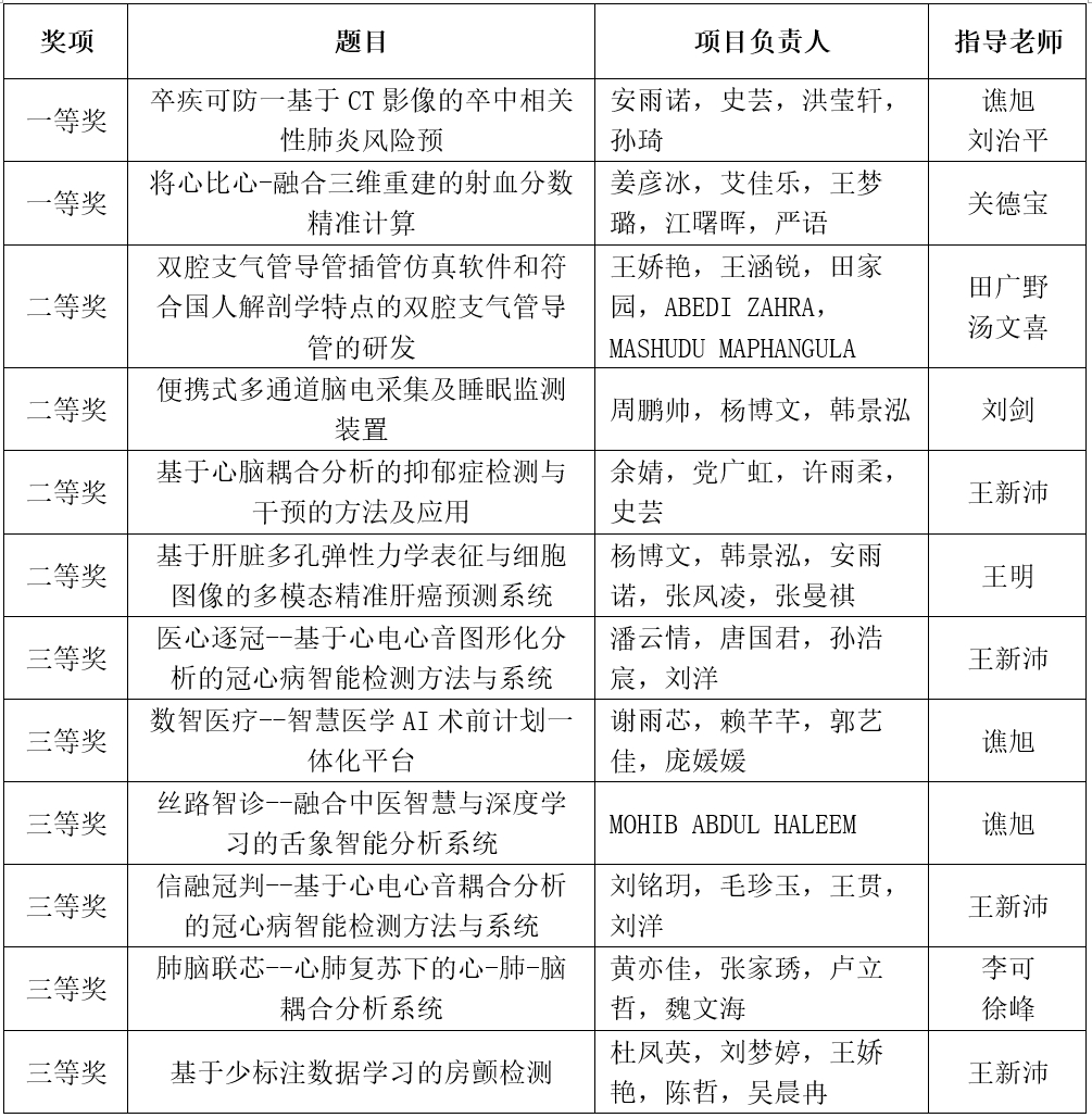
7月22日,第十届全国大学生生物医学工程创新设计竞赛决赛在西安交通大学落下帷幕。在此次竞赛中,澳门信誉最好十大平台澳门十大信誉网赌大全代表队勇夺全国一等奖2项、二等奖4项、三等奖6项,获奖团队全部为本科生,总成绩位居全国高校前列,彰显了十大信誉网赌在生物医学工程人才培养的新进步。

本届赛事以“聚焦临床需求,推动医工融合”为核心理念,设立临床转化赛、先进技术赛、医工AI赋能赛、“一带一路”国际赛、创新创业赛和中国生理信号挑战赛六大赛道,全方位覆盖生物医学工程学科的关键领域与前沿方向。竞赛吸引了全国280余所高校和科研院所的4200余支队伍、1.5万余名学生报名参赛,参赛单位与人数均创历史新高,竞争异常激烈。

澳门信誉最好十大平台澳门十大信誉网赌大全高度重视本次竞赛的组织与筹备工作,医工融合系牵头,投入大量教师发动学生组建团队,全面部署、稳步推进。自赛事启动以来,参赛团队紧扣临床需求,聚焦“高精尖缺”技术方向,深入开展调研分析、方案设计、系统开发、原型验证与展示汇报。历经3个多月高强度备赛与迭代优化,最终12支队伍从激烈的全国初赛中脱颖而出,成功晋级决赛并斩获佳绩。参赛学生纷纷表示,通过比赛切实感受到“真实问题驱动创新”的重要性,也深刻认识到医学背景与工程手段结合的巨大潜力。
